找回密码
 立即注册
查看: 134|回复: 0

苏州高中家长必看12种选科对应专业速查选科不迷路|Pony王老师

[复制链接]
阅读字号:
        

升级   17.95%

154

主题

15

回帖

1359

积分

金牌会员

积分
1359
发表于 2025-12-8 16:59:34 | 显示全部楼层 |阅读模式 来自 江苏南京

苏州高中家长必看12种选科对应专业速查选科不迷路





近期很多家来苏州通论坛长私信Pony王老师咨询孩子高中选科问题毕竟和以后孩子大学所学专业有关

55fd57d972101e5e4bcad1c97e51668.jpg

苏州高中家长即将面临给孩子做选科参考啦还在一头雾水
今天Pony王老师来告诉你~

苏州通论坛Pony王老师-苏州高中2025选科指南.png

下面是图片版如需要源文档电子表格看文末获取方式:

苏州高中家长必看12种选科对应专业速查选科-历化地.png


苏州高中家长必看12种选科对应专业速查选科-历化生.png
苏州高中家长必看12种选科对应专业速查选科-历化政.png

苏州高中家长必看12种选科对应专业速查选科-历生地.png


苏州高中家长必看12种选科对应专业速查选科-历生政.png
苏州高中家长必看12种选科对应专业速查选科-历政地.png

苏州高中家长必看12种选科对应专业速查选科-物化地.png

苏州高中家长必看12种选科对应专业速查选科-物化生.png

苏州高中家长必看12种选科对应专业速查选科-物化政.png

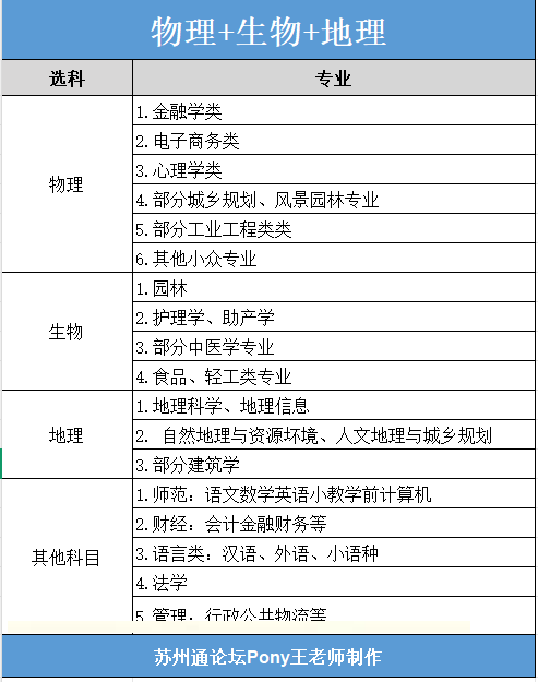
苏州高中家长必看12种选科对应专业速查选科-物生地.png

苏州高中家长必看12种选科对应专业速查选科-物生政.png

苏州高中家长必看12种选科对应专业速查选科-物政地.png



55fd57d972101e5e4bcad1c97e51668.png

以上高中选科资料电子表格版获取方式:
第1种https://wwbuc.lanzoue.com/b014wwfiod 密码:c5b5 复制到浏览器打开
第2种:关注公众号:运营全网推 回复关键词:高中选科
第3种:  点此下载 https://wwbuc.lanzoue.com/b014wwfiod 密码:c5b5




苏州升学规划 如果您有学习辅导问题欢迎致电Pony王老师186-2622-2247,老师为您尽快安排合适的老师!
辅导科目:小初高语数英理化生政史地全科辅导&寒暑假研学&冬夏令营三六六社会实践
校区地址:苏州昆山太仓就近选择校区挑选合适孩子的老师1对1辅导另外赠送免费托管。
回复

使用道具 举报

您需要登录后才可以回帖 登录 | 立即注册

本版积分规则

QQ|Archiver|手机版|小黑屋|苏州通论坛

GMT+8, 2026-1-12 05:04 , Processed in 1.626377 second(s), 37 queries .

Powered by Discuz! X3.5

© 2001-2025 Discuz! Team.

快速回复 返回顶部 返回列表