找回密码
 立即注册
查看: 855|回复: 2

突发:山东阳谷县发现牛感染炭疽病例?当地回应:确有病例,5名接触者已隔离治疗,当

[复制链接]
阅读字号:
        

升级   100%

178

主题

28

回帖

752

积分

信息监察员

积分
752
发表于 2024-8-3 09:40:01 | 显示全部楼层 |阅读模式 来自 江苏泰州
983bb8c54b34b459df4fd98140be00ab.jpeg
d65d32a6b4a813f4fdc68575d2bca93f.jpeg
152be5978bed4ce2dd1ef8c79872b5fb.jpeg

上面内容为网络流传,下面内容为媒体报道。

七级镇政府工作人员告诉潇湘晨报记者,已有县政府领导赶赴现场进行相关检查。阳谷县疾控中心传染病预防控制科工作人员表示,确实发现畜间炭疽阳性病例,当地正在进行调查。

31778f9bc4ceb610d86262b6eccfc21e.jpeg

一份落款为山东联元控股集团有限公司的通知写道,近期,阳谷县七级镇疑似发现感染炭疽病致死病例。该病症状为手、前臂、面、颈等皮肤出现不同原因的斑疹、丘疹水疱、溃疡等症状之一或发热、乏力、寒战、干咳、头痛、咳嗽、打喷嚏、腹泻、胸痛等可疑症状,如有类似症状请及时就医。近期不要食用牛羊肉,也不要前往七级镇。

974bdb5da952fe08128afb3f05c42a65.jpeg

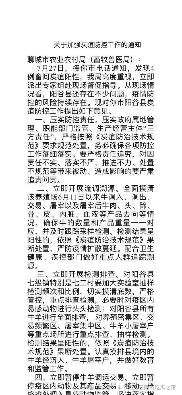
另一份显示发向聊城市农业农村局“关于加强炭疽防控工作的通知”称,“7月27日,接你市电话通知,发现4例畜间炭疽阳性,我局高度重视……从现场情况看,阳谷县还存在不少问题……”

通知中还称,要对阳谷县七级镇特别是七二村要加大实验室抽样检测频次和比例等。

124977f5e28ecde2f439adc01f567936.jpeg

8月1日下午,潇湘晨报记者就此事致电七级镇政府,工作人员称已关注到网上信息,已有县政府领导赶赴现场进行相关检查,后续会进行相关通报。并称七级镇未接到任何封锁、管控的通知,“不要前往七级镇是那个公司自己通知里说的”。

潇湘晨报记者致电七二村村委会,工作人员称,“网上都是谣言,没有传给人,没有死人。”该工作人员表示,村里确实有牛得过病,但已经是半个多月以前的事情,得病的牛也已经被烧掉掩埋,“已经过去了。没有传给人。”

潇湘晨报记者另就网上流传盖章通知致电山东联元控股集团有限公司,工作人员称网络流传的通知为伪造,公司已报警。


关于加强炭疽防控工作的通知
聊城市农业农村局(畜牧兽医局):
7月27日,接你市电话通知,发现4例畜间炭疽阳性,我局高度重视,立即派出专家组赴现场督促指导。从现场情况看,阳谷县还存在不少问题,疫情防控的风险持续存在。现对你市阳谷县炭疽防控工作提出如下意见。
一、压实防控责任。压实政府属地管理、职能部门监管、生产经营主体“三方责任”,严格按照《炭疽防治技术规范》要求规范处置,务必确保各项防控工作落细落实。要严格责任追究,对因责任不实、落实不严、推进不力、处置不规范等带来被动、造成影响的要严肃追责问责。
二、立即开展流调溯源。全面摸清该养殖场6月11日以来牛调入、调出、交易、屠宰以及屠宰后牛肉、头、蹄、骨、皮、内脏、血液等产品去向等情况,确保牛的数量和产品重量一一对应,并及时跟踪采样检测。检测结果呈阳性的,依照《炭疽防治技术规范》果断处置,严防疫情扩散蔓延。配合卫生健康、疾控部门做好重点人群追踪溯源。
三、立即开展检测排查。对阳谷县七级镇特别是七二村要加大实验室抽样检测频次和比例,切实摸清底数,严格管控,重点排查检测,必要时对疫区内易感动物进行头头检测;对阳谷县所有牛羊进行全面排查,对养殖密集区、交易频繁区、屠宰集中区、牛羊小屠宰户等重点场所进行重点排查、抽样检测。检测结果呈阳性的,依照《炭疽防治技术规范》果断处置。认真摸排县境内的牛羊经济人、牛羊屠宰户,并做好教育和监管工作。
四、立即暂停牛羊调运交易。立即暂停疫区内动物及其产品交易、移动。严格省外调入易感动物监管,坚决落实指定通道输入、隔离观察、落地报告制度,严查重处逃避检疫和经营、运输、屠宰未经检疫、检疫不合格、病死牛羊等违法行为,绝不手软。特别是本次疫情中存在的违法行为要依法依规立案查处。
五、立即开展消杀免疫。立即组织技术人员严格按照《炭疽防治技术规范》的要求对涉事养殖场、冷库、肉铺、饭店等以及周边环境集中消毒;对阳谷县所有牛羊养殖场所、屠宰场所和无害化处理场所等重点场所开展全面清洗消毒,切实消灭传染源。抓紧采购炭疽疫苗,对重点区域的牛羊等易感家畜开展紧急免疫,建议逐渐扩大到全县范围内牛羊全面紧急免疫,形成炭疽免疫屏障。
六、立即开展宣传培训。立即举办培训班,组织防控技术人员对牛羊养殖、屠宰、运输等环节从业人员进行一次全面的培训教育,确保讲透学通,切实提高从业人员的防疫主体责任意识和自我防护能力。
七、立即强化能力建设。加大资金投入和政策支持,加快阳谷县兽医实验室建设,配齐配强检测人员,更新配备检测设备,强化生物安全条件保障,保障检测经费,确保正常开展工作。加强检测技术人员培训,提升检测的准确性、科学性。
山东省畜牧兽医局
2024年7月30日

对于这件事,你怎么看,评论区留下你的看法。



回复

使用道具 举报

        

升级   4%

0

主题

23

回帖

56

积分

注册会员

积分
56
发表于 2024-8-3 10:25:31 | 显示全部楼层 来自 台湾
这是什么东东啊
回复

使用道具 举报

        

升级   22.67%

0

主题

37

回帖

84

积分

注册会员

积分
84
发表于 2024-8-3 10:34:33 | 显示全部楼层 来自 北京
沙发!沙发!
回复

使用道具 举报

您需要登录后才可以回帖 登录 | 立即注册

本版积分规则

QQ|Archiver|手机版|小黑屋|苏州通论坛

GMT+8, 2026-1-17 18:35 , Processed in 3.116331 second(s), 43 queries .

Powered by Discuz! X3.5

© 2001-2025 Discuz! Team.

快速回复 返回顶部 返回列表